食物语奇诡之境木盒密码是多少 食物语木盒密码解密流程

食物语奇诡之境木盒密码是什么?木盒密码是多少?游戏在近期开启了全新的奇诡之境活动,该活动中有着各式各样的挑战关卡,同时还有一些解密玩法,其中有一个木盒,玩家想要打开这个木盒,就需要找到密码才行,接下来就为大家带来奇诡之境木盒的密码一览。

食物语

【食物语奇诡之境木盒密码解析】

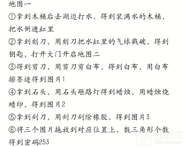
第一个图木盒密码:253

【第一个地图】目前已经确定的必打路径:

1.一定打【木桶】(100%以后,可以装备木桶,解锁“萝卜”跟随)

2.练度够点萝卜3技能,练度不够根据自身情况点1/2技能

3.打【湖水】(100%以后,用装备的木桶去湖里面取水)

4.打【石缸】(100%以后,把水倒入石缸里面,让球浮起来)

5.打【刻刀】(100%以后,用刻刀割开球,拿到钥匙)

6.打【大门】(100%以后,用钥匙打开大门就能进入第二个地图了)

食物语

第三个图木盒密码:124

地图三的木箱需要收集地图二的三个小纸条

估计石箱是需要收集符号的

想要肝珍的可以先拿钥匙开图打地图三的两个箱子

x=1,=2,D=4,那个奇葩的符号是6,拿到符号后对应填入

那个类似D的符号被紫色石头挡住了,需要拿铁镐砸碎石头才能拿到

食物语

以上就是食物语奇诡之境木盒密码解析,不清楚怎么解密的玩家可以参考以上密码。想了解更多的游戏玩法攻略请继续关注我们,每天第一时间为您带来手游资讯!

创造与魔法夕颜鹿怎么获取 创造与魔法夕颜鹿饲料配方一览
上一篇
光遇端午节复刻先祖位置在哪 光遇端午节三连复刻先祖兑换
下一篇

分类

生成中...
二维码标题